新型信息时代的到来,推动了传统突发事件处置向智慧应急协同处置的转变,为全方位人机交互的智慧应急提供了更多力量,也使得突发事件应急处置的发展有了更多的可能性。但外力的发展仍需内核的发展形成合力,最终为应急管理应用层及教学层搭建一体化的平台。这个转化过程中可以发现如何更加合理有效的对突发事件过程进行分析和评价将是最难的一环,同时这一环也将促进产学研进一步的发展,能够让实践与教学之间的桥梁更短、更快。接下来本文将从智慧应急的方法、机制和核心三个层面进行阐述,探索实现智慧应急在教学与应用中的生态搭建。

一、智慧应急协同中的模糊决策应用
众所周知,突发事件具有不确定性、系统性和耦合性等特征,其起因隐晦、相互关联且破坏性强。突发事件对社会系统的破坏性不仅表现在资金和资源的流失上,还表现在对人类生命安全、社会稳定的影响中。在传统应急中,一般会通过公众参与、专家论证和小数据推演等手段确保决策的科学性、准确性,但由于部门之间、各区域间数据无法有效整合、高效传达,制约了快速决策、精准决策的发展,同时数据缺乏和信息不对称也使对抗式论证难以发挥作用。
目前云计算、大数据、物联网、移动互联网、人工智能等技术被逐步引入到应急管理的全过程中,通过多元硬件获取收集数据,再通过软件展开计算来辅助决策,为新型应急管理决策范式形成进一步赋能。在这个过程中,一方面智慧硬件能够更加快速、动态、全面的收集到数据,激发了其在自然灾害、事故灾难、公共卫生、社会安全应急事件中关于监测预警、动态响应、恢复重建等方面的创新。新信息技术的引入使得政府、企业和个体的交互方式变得更加透明、信息更加对称,提高了应急管理决策的速度和灵活性,完善了从风险监测到效果评估的一整套执行过程。
但就目前的智慧应急发展而言,依然会遇到一些挑战,考虑到应急事件决策的复杂性、多样性、突发性、动态性等特点,即使依靠信息技术手段也未必能做出最优的决策,或者说让最优决策在突发事件发生情况下变得更加理想化。例如当设备捕捉到灾害点发生的情况时,虽然可以通过人工智能手段判断周边设施、最佳路径等信息,但在决策时仍然会受到人为、突发事件等不可预测因素的影响,这些新介入的变量将会使得整个突发事件以及该突发事件在体系中的关系更加复杂,这些变量由于不能准确被赋值,将成为模糊因素,这种不确定情境下的非常态化决策,容易受到外部复杂多变环境的影响。这对快速决策提出更高的要求,只有依托于更快的数据产生和信息处理才能够达到智慧应急的要求,这就需要借助模糊理论、信息融合、更优算法等理论性技术。
模糊决策法是指运用模糊数学方法来处理一些复杂的决策问题。模糊决策法对于涉及主观因素以及变量关系不清晰的系统有着重要的实现价值。它可以通过排序和模糊判定的方法对这些变量和复杂的系统进行处理,从而寻求最优的方案。给定方案集及各种目标函数和限制条件以后,寻求最优方案便成了一个优化问题。若目标函数或约束条件是模糊的,这时的最优化就称为模糊决策。目标函数模糊化的一种途径是以模糊数作为目标函数值,通过模糊数的分析、运算来寻求条件极值。约束条件的模糊化是将约束定义成模糊集合。
在智慧应急系统中,模糊决策中的模糊寻优能够发挥对于主观指标难以界定以及系统变量较为复杂的处理优势,即:相对量化的评分标准。
以监测预警阶段为例,针对模糊决策做一个探索应用。首先需要建立一个因素集:U{u1,u2……um},各元素U(i=I,2,……,m) 即代表各影响因素,假设这些因素分别为:U1——隐患监测发生比、U2——隐患监测准确率、U3——隐患处理合理性、U4——预警通知率、U5——预警发布效率、U6——预警解除效率;

接下来是建立评判集,假设评判集为V=(v1,v2……vn),各元素Vi即代表各种可能的总评判结果。在应急管理中,对于因素的判定常分为非常重要、重要、一般、不重要四种,即v1=非常重要;v2=重要;v3=一般;v4=不重要;
最后需要建立权重集,为了反映各因素的重要程度,对各个因素应赋予相应的权数Qi。由各权数所组成的集合:A={a1,a1……an},它们可视为各因素对“重要”的隶属度。因此,权重集是因素集上的模糊子集

如果已给出决策矩阵R,再考虑各因素的重要程度,即给定隶属函数或权重集A,则模糊综合决策模型为:

假设根据德尔菲法,得出权重向量A{0.15(隐患监测发生比),0.35(隐患监测准确率),0.3(隐患处理合理性),0.1(预警通知率),0.05(预警解除效率),0.05(预警发布效率)}。
通过对某个预警事件大数据分析或调研可得到R矩阵,

由此可以看出针对以上因素集,该事件在处理中属于非常重要(0.35)的地位,应该优先处理。
二、应急人力与物力资源调配运行的实现
在突发事件处理中,人力资源和物力资源发挥着极其重要的作用,是应急体系核心组成部分。如何实现资源的最优配置或者在过程中寻求相对较为妥善的人员和物资分配方式将会导致事件走向不同的分支,也就是说人力资源和物力资源的优化配置和效用最大化将在某种程度上决定了突发事件的最终结果。
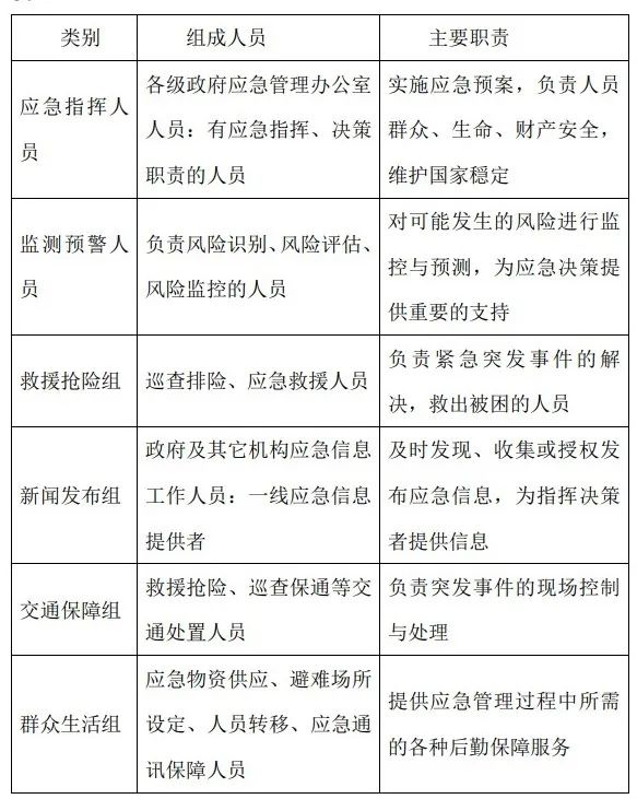
应急人力资源在划分上有多种方法,按照类型可以分为决策指挥人员、参谋智囊人员、信息服务人员、现场处置人员、后勤保障人员以及其他的民间组织等,按预防与准备、监测与预警、处置与救援、恢复与重建四个阶段可以分为指挥决策人员、预防监测人员、处置救援人员、后勤保障人员等。为便于实现职能的切分与过程的融合,也可以将人员分为应急指挥人员、监测预警人员、救援抢险人员、新闻发布组、交通保障组、群众生活组,下表为具体的人员构成和主要职责:

应急物资供给与使用对于整个救援过程来说也是至关重要,准备物资是否充足、物资达到时间是否及时、物资效用是否能够最大化都直接影响着救援的效果。针对于不同类型的应急事件,需要对物资的特性有充足的了解,并且能够实时去调整物资提供的方案,达到资源最优配置。这些仅仅靠人力经验的判断或一刀切的方案很难实现,因此更多要根据整个突发事件中所获得的信息进行智能化分配、调整。
无论是人力资源还是物力资源,对于整个灾害救援过程来说都属于定性指标,从本质上来说灾害也是一种影响力极强、非常系统性的事件,难以量化。再加上天气等非可控因素的影响,想要实现可持续智能化的资源配置方案非常困难。因此,想要能够实现效用最大或者资源最优配置就需要对整个灾害事件、灾民、救援队伍、物资等主体赋予相应的属性,进而确定对应的量化指标。对于人员可以设定血量、防御值、功效值、饥渴值等属性;灾害可以设定血量、防御值、破坏值等属性;应急物资可以设定功效值、耐久值、速度等属性。针对设置好的属性可以实现他们之间的关联,从而产生相互的影响,实现对于事件处理的量化表现,便于管理决策人员做出更加合理的决策,为事件评估、评价提供重要的数据支持。

三、基于动态评价的智能应急决策演练系统的探索
动态评价,即在对事务进行评价时并没有一种固定的评价方案或唯一的评价指标,而是根据事务的变化情况和结果进行相对性的评价,从而得出相应的结果。
突发事件应急决策面对的环境变化极快,社会和经济问题错综复杂,无论是专家决策还是智能设备和系统辅助决策都难以完全适应其特点:1.突发事件应急决策过程是一个多阶段动态性过程,决策者需要根据灾害的情景演变调整处置方案。突发事件应急决策组需要根据变化的情况和逐步完善的信息调整对应的方案。当灾害变化时,要迅速响应、及时处置、动态调整方案。如果出现滞后,就容易导致事态恶化;2.由于收集到的信息是模糊的,无法验证决策的方案是可行的;3.尽管可以通过预警根据数据自动触发响应方案,提高信息传播速度,避免信息失真,但涉及到主观主体的选择时依然缺乏前瞻性。
在应急管理突发事件中,评价事件结果的指标有很多,如伤亡人数、社会损失、信息沟通程度、物资补给情况等,此类指标往往能够抽离出相对合理的评价标准:伤亡人数区间范围、社会损失区间范围。但非所有的指标都可以确定区间范围或标准,比如对于排查效率、救治效率这些指标而言,由于事件处理的路径非常多,不能单一说到达某个具体的点位值就一定很好。基于此可以想象得到,事件处理结果的评估与评价本身就是非常具有挑战性的,没办法全部以一种客观的标准或固定的指标对整个事件的结果做出公平的结论,也就是说单因素、单维度的评价在某些因素集上就不能发挥更高的价值,从另一个角度这些指标和事件是具有强正相关或强负相关关系的,虽然没办法以绝对数值来定义好坏,不过可以通过团队间情景模拟相对的结果进行评价。设计思路类似于竞赛评分,就2022年的高考数学卷来说,题目非常难,这时把满分作为评价考生的标准显然过于牵强,但可以用该考生成绩在整体中的排名来进行评价,此时的评价标准就显得更具有参考价值。
综上所述,可以考虑相对和绝对结合的方式对于整个突发事件应急决策过程做相应的评价。第一步需要分阶段确认因素集,第二步是确认权重集,最后是评价集。因素集的获取有很多种途径,目前相对来说也比较成熟,这里不做过多赘述,重点看一下权重集如何来确认:对于主观变量的权重确认国内用的较多的是层次分析法(AHP),它的特点是把复杂问题中的各种因素通过划分为相互联系的有序层次,使之条理化,根据对一定客观现实的主观判断结构(主要是两两比较)把专家意见和分析者的客观判断结果直接而有效地结合起来,将同一层次元素两两比较的重要性进行定量描述。而后,利用数学方法计算反映每一层次元素的相对重要性次序的权值,通过所有层次之间的总排序计算所有元素的相对权重并进行排序。根据层次分析法结合前文提到的模糊决策,可以整理出一套指标评价体系,再结合相对指标和绝对指标的评价设计,最终可以形成完整的突发事件应急决策模拟推演评价模型。
该模型能够基于团队间相同状况下的模拟实验,对整个过程关键指标进行量化评价,从而达到沙盘推演的目的,如果因素集和权重集设计足够精细,可以应对大部分复杂的决策过程评价。
四、从系统推演到全周期实战能力培养
通过模糊决策、人力物力资源配置以及动态评价三个方面可以看到智慧应急的发展离不开一套基于真实事件形成的沙盘推演系统,形成后可以不断反哺整个应用过程,加强智能化算法在应急中的使用,另一方面从智慧应急软硬件获取的真实数据也可以推动沙盘系统变得更加真实有效,从而能够实现对应急管理相关学习或从业人员全流程演练的功效。

1.监测预警:根据设置的变量指标进行实时的监测,及时发现异常与不同小组进行沟通互动,控制事态发展。将风险识别、监控和评估结合起来对事件进行研判,实现预警信息的有效管理。

2.资源调配:各个应急决策小组通过科学的决策方法,优化资源共享和调配机制,合理布局区域应急资源,有效利用周边可调配资源,避免应急救灾过程中资源短缺。

3.应急处置:突发事件应急救援过程中,要确保现场救援及时、专业、科学、高效、有序,安全转送伤、病员,控制伤亡率,尽可能减少损失。应急决策现场指挥部指导和组织群众采取自我保护措施,尽快撤出危险区域,避免次生灾害损失。

4.灾后恢复:灾害发生后,等各方面情况稳定下来,及时清理、清除灾害现场,消除灾害影响,安抚和赔偿受灾人员,强化社会治安管理和安全保卫活动,稳定公众情绪和社会秩序,尽快恢复正常的生产生活秩序。以智慧技术为支撑,保持信息畅通,及时公布受灾情况,避免引起公众恐慌。
如果说,在传统应急管理领域,决策者们往往基于突发事件的因果关系寻找诱发因素,通过建立假设命题、构建理论模型、收集与分析突发事件相关信息等一系列程序,推断出具体的突发事件进程及相应的决策方案等,具有一定的滞后性与局限性;那么,数字化、智慧化、智能化、自动化技术的出现将有助于放宽或消除这种局限性,其所提供的新途径、新方法、新手段,为应急管理决策突破传统的“因果关系”假设限制提供了可能,为定性评价的不足提供了补充。面对数量庞大、功能多样的数据,智能应急决策系统凭借其强大的存储、计算、推演、归纳、评价能力,重新刻画全样本信息与混乱性数据。智慧分析应急情境与数据之间固有的逻辑联系和耦合机制,形成了从预测分析到规范分析的论断。这是数字化技术、智慧化技术转化为实践价值的关键环节,也是决策认知从有限理性转向全面感知的价值体现。
以模糊决策为方法结合AHP去探索如何从定性转为定量,并将动态评价与资源配置作为两翼分别从机制、内核完善智慧应急中存在的比较性决策门槛,这样一种方式将最大程度改善传统应急乃至智慧应急中决策科学化不足、评估数据受限的基因,同样也将为实验教学提供另一种可能的思路。
参考文献
[1]张鑫.智慧赋能应急管理决策的范式转变与使能创新[J].江苏社会科学,2021(5).
[2]宋瑶.基于动态博弈的智慧城市灾害应急决策研究[D].天津:天津大学,2017,5.
[3]张沙沙.我国应急人力资源网格调配研究[D]. 四川:电子科技大学,2013, 5-13 .
[4]李阳,孙建军.面向智慧应急的情报资源保障能力建构[J].情报学报,2019(12).
(以上观点仅代表个人立场)
【作者徐坤系上海哲寻信息科技有限公司副总经理】